Incertitude commerciale: Explorez les ressources et des outils pour votre entreprise.

Incertitude commerciale: Explorez les solutions, les ressources et des outils pour votre entreprise.

Définition

Certification HACCP

HACCP est une certification internationale en matière de sécurité alimentaire qui garantit que les points critiques dans la préparation du produit sont contrôlés. Elle est exigée par plusieurs grandes bannières.

La certification HACCP est l’acronyme de Hazard Analysis Critical Control Point en anglais, que l’on peut traduire par Analyse des dangers et points critiques pour leur maîtrise.

Conçue pour être utilisée dans tous les segments de l’industrie alimentaire, elle permet de s’assurer que les risques et les points critiques dans la préparation des aliments ont été évalués et contrôlés. Pour plusieurs grandes bannières, elle est une condition requise pour toute entreprise du domaine alimentaire qui souhaite faire partie de sa chaîne d’approvisionnement.

Pourquoi la certification HACCP est-elle importante?

La certification internationale HACCP permet de confirmer qu’une entreprise a mis en place un système pour s’assurer de la sécurité alimentaire de ses produits. «Cela signifie que vous avez évalué le risque et que vous contrôlez vos points critiques», explique Isabelle Ledoux, conseillère d’affaires principale, BDC Services-conseils.

Selon l’Agence canadienne d’inspection des aliments, un point de contrôle critique est une étape «dans votre procédé où une mesure de contrôle est ou peut être appliquée et est essentielle pour prévenir, éliminer ou réduire à un niveau acceptable les dangers liés à la salubrité des aliments qui ont été identifiés».

Isabelle Ledoux donne l’exemple de la cuisson du poulet: «C’est un point critique important, précise-t-elle. Pour s’assurer que le poulet est bien cuit après le processus, il faut mettre en place un contrôle afin de vérifier que la température interne de la viande a atteint un certain degré pendant un certain temps.»

Pour obtenir la certification HACCP, votre entreprise sera auditée par une tierce partie qui vérifiera que le nécessaire a été fait pour assurer la sécurité alimentaire.

Quelle est la différence entre la certification HACCP et la licence RSAC?

Le RSAC, l’acronyme de Règlement sur la salubrité des aliments au Canada, régit les entreprises agroalimentaires qui importent ou qui préparent des aliments en vue de les exporter ou de faire du commerce interprovincial. Ce règlement, qui s’applique aux entreprises ayant un revenu annuel de plus de 100 000 $, est entré en vigueur en juillet 2020.

Pour obtenir une licence, les entreprises doivent mettre en place un programme rigoureux de salubrité des aliments fondé sur les principes HACCP. L’audit est fait par l’Agence canadienne d’inspection des aliments. La licence RSAC est nécessaire pour expédier ou transporter un aliment à l’extérieur de la province.

«Généralement, les entreprises obtiennent la licence RSAC pour pouvoir passer d’une province à l’autre et la certification HACCP pour aller dans différents pays, indique Isabelle Ledoux. D’ailleurs, les deux se ressemblent beaucoup, mais dans certains cas, il pourrait y avoir des différences et des exigences supplémentaires.»

Comment obtenir la certification HACCP

L’obtention d’une certification HACCP représente beaucoup de travail et nécessite du temps. Normalement, le processus se déroule sur une période minimale de six à huit mois si votre engagement dans la démarche est constant. Il comprend quatre phases.

Phase 1: les programmes préalables à la certification HACCP

La première phase à réaliser pour obtenir la certification HACCP s’intitule les «programmes préalables». Ces programmes visent à assurer que la production d’aliments ou de boissons se déroule dans des conditions sanitaires. Ces programmes préalables comportent généralement la mise en place des normes GMP (Good Manufacturing Practices, aussi appelées «bonnes pratiques de fabrication»). Les GMP jettent les bases de la production et de la préparation d’aliments salubres dans plusieurs domaines généraux, comme la lutte antiparasitaire, l’assainissement et l’hygiène des membres du personnel. Elles sont généralement considérées comme l’équivalent des préalables du système HACCP.

L’étape des programmes préalables consiste à évaluer sept éléments:

  1. vos installations, notamment les immeubles principaux et secondaires, les installations sanitaires et la qualité de l’eau;
  2. vos aires de réception et d’entreposage des matières premières, des ingrédients et du matériel d’emballage;
  3. la conception, le rendement et l’entretien de vos équipements;
  4. votre programme de formation sur les bonnes pratiques de fabrication et d’hygiène, ainsi que l’accès contrôlé;
  5. votre programme d’assainissement et de lutte contre les animaux nuisibles;
  6. vos procédures de rappel en matière de santé et de sécurité;
  7. vos dangers de nature biologique, chimique et physique, conformément aux bonnes pratiques, pour déterminer les points de contrôle critiques dans le processus.

Lors de cette étape, vous devez en fait vous assurer que vos bâtiments et vos équipements sont en bon état. La modernisation des installations est généralement l’étape la plus coûteuse d’un processus de certification HACCP et nécessite une évaluation complète de votre lieu de travail. Voici quelques exemples de points à considérer:

  • Vos équipements et vos surfaces de travail sont-ils bien entretenus, faits de matériaux de qualité alimentaire et faciles à nettoyer pour prévenir la contamination? Les murs et les planchers, par exemple, ne peuvent pas être endommagés.
  • Disposez-vous d’une quantité appropriée de drains et de postes de lavage des mains? Sont-ils bien situés?
  • Le type d’éclairage convient-il à vos installations?

Un objectif majeur d’un programme de salubrité des aliments est de prévenir la contamination croisée, soit le transfert involontaire de dangers de nature biologique, chimique ou physique. Pour éviter ce problème, vous devez contrôler attentivement la circulation des personnes, des matériaux et des déchets à l’intérieur de votre installation. Entre autres, votre usine doit être aménagée de façon que vous puissiez séparer vos activités et vos matériaux tout en assurant un flux de travail sécuritaire.

Le rôle crucial des membres de votre personnel

Les membres de votre personnel jouent aussi un rôle crucial pour vous aider à maintenir de bonnes pratiques de salubrité alimentaire. Votre équipe doit comprendre les principes qui sous-tendent votre programme de salubrité des aliments ainsi que leurs fonctions et responsabilités respectives:

  • garder une bonne hygiène;
  • porter des vêtements appropriés;
  • suivre les procédures de manipulation des aliments;
  • prendre des mesures d’assainissement;
  • respecter la délimitation des zones de travail.

«Il est donc essentiel de bien former votre personnel relativement à tous les risques reliés à leur travail et à ce qu’il faut faire pour les contrôler», mentionne Isabelle Ledoux.

Phase 2: le plan HACCP

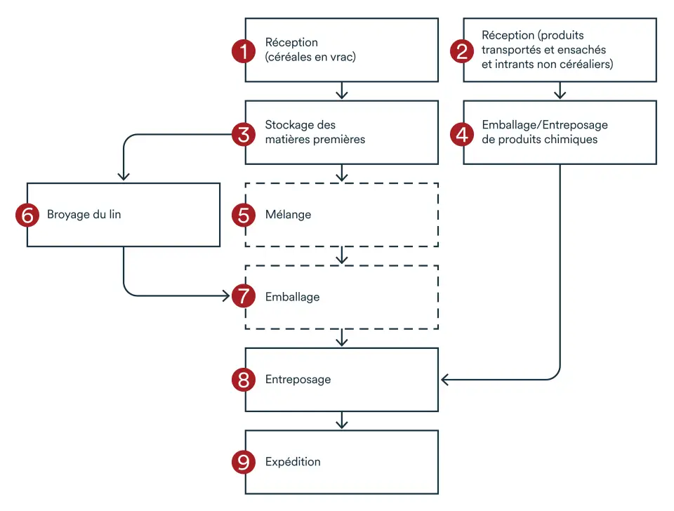
Dans la deuxième partie du travail pour obtenir la certification HACCP, vous devrez élaborer votre plan HACCP. Pour y arriver, il faudra notamment décrire votre produit, fournir votre liste d’ingrédients et vos formats de vente et réaliser un diagramme avec votre flux de production et un plan de vos installations.

Exemple d’un diagramme de flux de production HACCP

Agrandir l'image
Ce diagramme de flux de production HACCP met en évidence les points critiques dans la préparation des produits où les dangers liés à la salubrité des aliments peuvent poser un problème.

Le contrôle des points critiques

Réunir toute cette information sous forme de listes, de plans et de diagrammes vous permettra de voir clairement où sont les risques en matière de sécurité alimentaire.

Isabelle Ledoux explique que c’est à ce moment qu’il faut identifier les dangers de contamination de nature:

  • biologique (présence de bactéries, levures ou moisissures);
  • chimique (produit nettoyant resté sur les équipements de production); et
  • physique (morceaux de pièces d’équipements tombés dans le produit).

«Conformément aux réglementations et aux bonnes pratiques, afin de déterminer les points de contrôle critiques dans le processus pour prévenir, éliminer ou réduire les risques», explique-t-elle.

Cette étape du travail comprend aussi l’établissement des limites critiques pour chaque point de contrôle, des mécanismes de surveillance, des procédures à suivre en cas d’écart, des procédures de vérification et des données à recueillir pour pouvoir tenir des registres.

Le système de traçabilité

Malgré la détermination des points critiques et la mise en place de mesures d’atténuation des risques, il est toujours possible qu’un problème survienne avec un produit.

«Et il est possible aussi que ce soit une entreprise de laquelle vous vous êtes approvisionné qui a eu un problème, indique Isabelle Ledoux. Vous devez donc élaborer des procédures de rappel. Bien sûr, vous devez avoir des numéros de lot et un système de traçabilité, donc savoir tout ce que vous avez vendu et à qui. Cela représente beaucoup de travail.»

Pour prouver que votre entreprise est conforme, vous devez présenter des registres que vous tenez depuis au moins trois mois. Et vous devrez toujours continuer à tenir ces registres.

Phase 3: le déploiement du plan HACCP

L’étape suivante est de transformer le plan en réalité. Votre entreprise devra alors fournir les ressources nécessaires pour mettre en place tout ce qui est inclus dans le plan et pour que les membres du personnel et de la direction comprennent bien leurs responsabilités.

Une fois que vous arriverez, chaque jour, à documenter les procédures, les écarts par rapport aux limites et les mesures correctives, vous disposerez de l’information nécessaire pour améliorer le rendement et démontrer à de tierces parties que vous exploitez des installations sécuritaires. De plus, il est important qu’une personne dans votre entreprise ait la responsabilité de s’assurer que les procédures sont suivies à la lettre et que la documentation est exacte. Il y a d’ailleurs une obligation de réaliser un audit interne chaque année.

Phase 4: L’audit HACCP

La dernière phase du processus de certification est l’audit externe HACCP. En effet, pour que vous puissiez dire que votre entreprise est conforme aux normes HACCP, une tierce partie doit être venue vérifier que toutes les procédures et tous les processus que vous avez décrits dans la documentation ont vraiment été mis en place.

«Pour prouver que votre entreprise est conforme, vous devez présenter des registres que vous tenez depuis au moins trois mois, indique lsabelle Ledoux. Et vous devrez toujours continuer à tenir ces registres.»

La certification est accompagnée d’un audit annuel, qui est, la plupart du temps, annoncé. «La tierce partie qui fait l’audit peut retourner fouiller dans les registres aussi loin qu’elle le veut, précise l’experte. Puis, elle remplit une grille d’évaluation et donne une note qui détermine si votre entreprise réussit ou pas. Si vous ne passez pas cette étape, généralement, la tierce partie vous donnera un mois pour vous conformer. Mais, si la faute est très grave, il est possible que la certification vous soit retirée.»

Votre entreprise se verra toujours attitrer une tierce partie qui effectuera l’audit pour une période de trois ans. «Après ce terme, votre entreprise peut demander un changement de partie auditrice si elle n’est pas satisfaite du travail réalisé», ajoute Isabelle Ledoux.

Exemples de règles à respecter avec la certification HACCP

  • Vos installations doivent être faciles à nettoyer et à entretenir, ce qui signifie par exemple que les murs et les planchers ne doivent pas être endommagés et que les drains doivent être bien conçus et en quantité suffisante.

    «Il ne peut pas avoir d’eau stagnante sur le plancher, donc le drain doit avoir une bonne pente, ou encore, il faut définir une procédure sécuritaire pour utiliser une raclette (squeegee) parce que la bactérie Listeria vit dans les drains, elle est donc facile à propager dans l’usine si elle touche à la raclette», illustre Isabelle Ledoux.
  • Les personnes qui travaillent sur la chaîne de production doivent porter un filet pour retenir leurs cheveux et ne peuvent pas porter de faux cils ou de faux ongles.

    «Ces éléments sont des risques de contamination physique», ajoute l’experte.
  • Avec la viande, il faut maintenir la chaîne de froid et suivre un flux de production du cru vers le cuit, sans retour en arrière, pour éviter la contamination bactérienne.

    «Le personnel qui prépare le produit travaille donc souvent dans une chambre réfrigérée et peut seulement passer du côté cru au côté cuit en suivant un protocole précis et rigoureux, qui peut inclure par exemple de changer de sarrau et de laver ses bottes, précise-t-elle. L’air aussi peut être contaminé, alors il faut des systèmes de ventilation séparés.»
  • Votre système de traçabilité doit comprendre des numéros de lot en amont et en aval.

«Parce que si une entreprise fournisseuse vous a livré de la farine contaminée, vous devez pouvoir voir rapidement si vous avez utilisé ces lots et, le cas échéant, dans quels produits et ce que vous avez fait avec, indique Isabelle Ledoux. Si vous les avez vendus à plusieurs entreprises, vous devrez toutes les contacter rapidement et leur dire quels lots sont contaminés.»

Ainsi, avec la certification HACCP, tous vos risques sont déterminés et vous devez décrire les actions prises pour les atténuer.

«C’est certain que tout cela représente énormément de documents: on parle d’au moins une centaine et on ne peut pas improviser lorsque vient le temps de les remplir, affirme Isabelle Ledoux. Pour y arriver, vous avez avantage à obtenir de l’accompagnement professionnel ou une formation.»

La certification HACCP est-elle obligatoire au Canada?

Non, mais elle est demandée par plusieurs grandes entreprises donneuses d’ordres et grandes chaînes.

«Parfois, on exige même la certification GFSI (Global Food Safety Initiative) qui est basée sur la HACCP, mais qui va plus loin en exigeant que toutes les entreprises dans la chaîne d’approvisionnement soient aussi certifiées, affirme Isabelle Ledoux. Pour l’obtenir, il faut naviguer dans un système très lourd et très dispendieux, et cela nécessite l’aide de personnes formées.»

La licence RSAC est obligatoire pour les entreprises agroalimentaires qui importent ou qui préparent des aliments en vue de les exporter ou de faire du commerce interprovincial.

Quelles sont les grandes étapes à réaliser pour obtenir la certification HACCP?

  • Création d’un plan
  • Constitution de l’équipe
  • Description des processus
  • Analyse de risques
  • Détermination des points de contrôle critiques
  • Établissement des limites critiques
  • Élaboration des procédures de suivi
  • Détermination des actions correctives
  • Élaboration des procédures de vérification
  • Tenue de registres et documentation
  • Tenue à jour du plan HACCP

Pourquoi l’obtention de la certification HACCP devrait-elle faire partie de votre plan stratégique?

L’obtention d’une certification HACCP n’est pas une mince tâche, elle devrait donc faire partie de votre plan stratégique.

«Souvent, cela est accompagné d’investissements à faire, indique Isabelle Ledoux. Par exemple, si votre bâtiment n’est pas adéquat, cela signifie que votre entreprise devra déménager ou réaliser des travaux. Mais, si votre entreprise est locataire, vous ne voudrez probablement pas investir plusieurs dizaines de milliers de dollars, voire des centaines, pour apporter des améliorations à un local qui n’est pas le vôtre. Vous devrez donc acheter un bâtiment. Ce sont des décisions importantes que vous devrez prévoir.»

BDC peut vous accompagner

L’obtention d’une certification HACCP peut être un processus long et difficile si vous n’êtes pas accompagné de spécialistes qui s’y connaissent. Découvrez comment BDC Services Conseils peut vous aider.

Vous n'avez pas trouvé ce que vous cherchiez? Retour au glossaire